
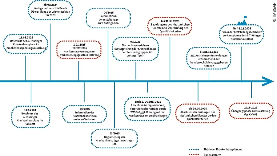
Thüringen leitet weiteren Schritt zur Umsetzung der Krankenhausreform ein: Ab dem 16. Juni können alle Krankenhausträger in Thüringen Anträge für die gewünschten Leistungsgruppen sowie die geplante Fallmenge im vollstationären, somatischen Bereich einreichen. Das teilte das Thüringenr Gesundheitsministerium nun mit.
„Mit dem Start des Antragsverfahrens setzen wir die Krankenhausreform in Thüringen konsequent um. Wir begleiten die Krankenhäuser aktiv bei diesem Prozess, um gemeinsam eine hochwertige und flächendeckende Versorgung sicherzustellen“, betont Gesundheitsministerin Katharina Schenk. Die Antragstellung ist verpflichtend für alle Einrichtungen, die Teil des Krankenhausplans Thüringen sind.
Digitales Antragsverfahren
Anträge können ausschließlich digital über KLAAS gestellt werden, das Krankenhaus-Länder-Antrags-Analyse-System des IT-Dienstleisters trinovis. Das Portal wurde eigens für die Umsetzung der neuen Krankenhausplanung entwickelt und soll eine einheitliche und strukturierte Bearbeitung der Anträge ermöglichen.

Für das Verfahren können sich Krankenhäuser seit dem 15. Mai registrieren. Das Gesundheitsministerium stehe den Krankenhausträgern während des gesamten Prozesses beratend zur Seite und unterstütze bei fachlichen und technischen Fragen, geht aus einer Mitteilung hervor.
Darüber hinaus wird die Umsetzung der Krankenhausreform durch die PD – Berater der öffentlichen Hand unterstützt. Die PD begleitet die strategische Planung und Umsetzung des Verfahrens seit über zwei Jahren, unter anderem durch fachliche Beratung, die Mitentwicklung des digitalen Antragssystems und die Organisation von Regionalkonferenzen.
Weitere Informationen zur Krankenhausreform sind unter www.krankenhaus-von-morgen.de zu finden.








Derzeit sind noch keine Kommentare vorhanden. Schreiben Sie den ersten Kommentar!
Jetzt einloggen